为落实共青团中央、教育部、全国学联联合下发的《关于推动高校学生会(研究生会)深化改革的若干意见》,按照《高校学生会组织深化改革评估工作方案》要求,接受广大师生监督,现将我校学生会改革情况公开如下。
日照航海工程职业学院学生会组织改革情况
一、改革自评表

二、学生会章程








三、组织架构图

四、工作人员名单

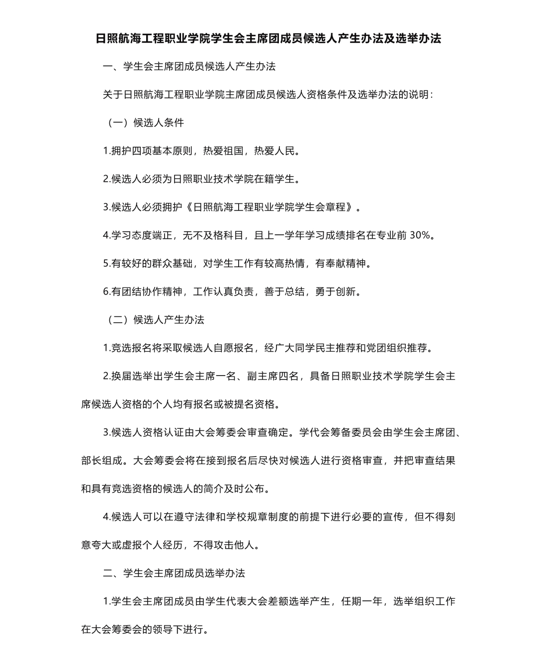
五、候选人产生办法及选举办法

六、校级学生代表大会召开情况


七、校级学生代表大会代表产生办法

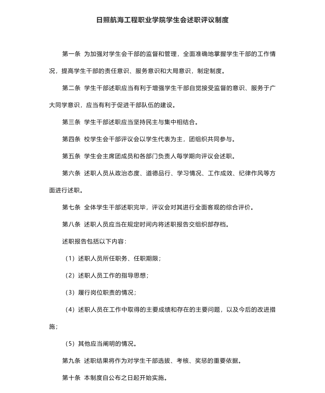
八、校级组织工作人员述职评议办法(或其他有关制度文件)

九、学校党委指导学生会组织工作情况

十、校团委指导学生会主要责任人

以上自评公开内容如有不实情况,可发送邮件至山东省学联秘书处邮箱shandongxuelian@126.com或全国学联秘书处邮箱xuelianban@126.com反映。